Liar's Dice
Liar's dice (1 of 4?)
April 2026
A work in progress. Currently rerunning some sims.
Chicago bikes
Chicagoan bikes
March 2026
Some neat data visualisation of Chicago's Divvy bike system. Featured: I hold the record for the longest and fastest ride ever (a ride longer than rides of comparable speed and faster than rides of comparable distance).
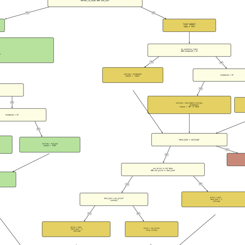
Market Making
Market making
February 2026
Live-trading low liquidity prediction markets; $658 of profit in February. We HJB quote when a monopsony and dynamically bid on the competitive microstructure otherwise, aggregating 15+ bookmakers, 100+ markets, 500+ orders...